| Run summary data |
| Master run log | log_20170424131107.txt |
| BIOM table statistics | biom_table_summary.txt |
| Filtered BIOM table (minimum sequence count: 549) | table_mc549.biom.gz |
| rarefied BIOM table (sampling depth: 549) | table_even549.biom.gz |
| Read count tables by taxon levels | TEXT (tab-delimited) |
| Meta data table | TEXT (tab-delimited) CSV (Excel) |
| Taxonomic summary results |
| Taxa summary bar plots | bar_charts.html |
| Taxa summary area plots | area_charts.html |
| Taxa summary pie charts | pie_charts.html |
| Group significance analysis: groups in Perio (?) |
| Differentially represented OTUs: ANOVA |
| Differentially represented OTUs: G-Test |
| Differentially represented OTUs: Kruskal-Wallis |
| Alpha diversity results |
| Alpha rarefaction plots (multiple matrices available) | rarefaction_plots.html |
| Beta diversity results (even sampling: 549) |
| PCoA 2D plots | |
| PCoA 3D plots | |
| Distance matrices | |
| Principal coordinate matrices | |
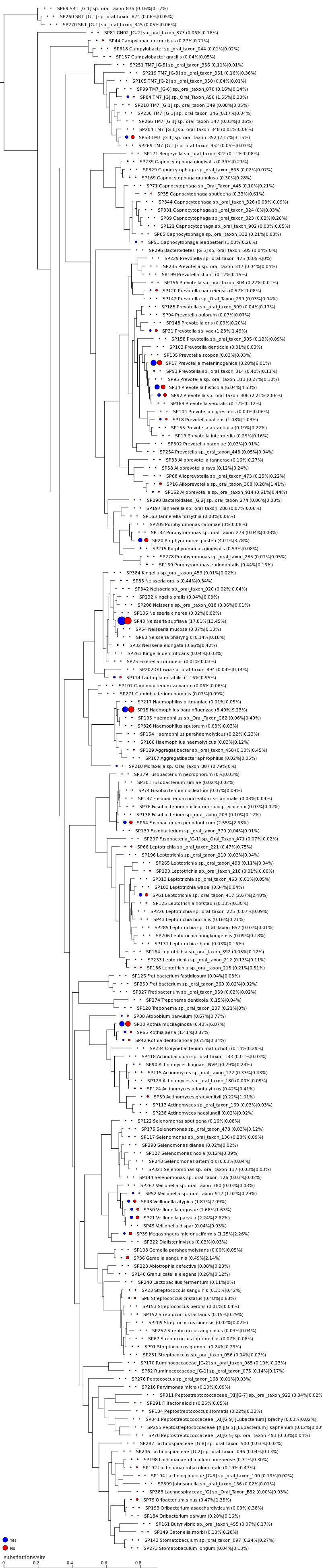
Percent Read Abundance Plot on Phylogenetic Tree (Reads assigned to unique species only) |
| Scalable Vector Graphics (SVG) Format |
| Portable Network Graphics (PNG) Format |
| Portable Document Format (PDF) Format |