www.qiime.org


 

Forsyth Bioinformatics

 
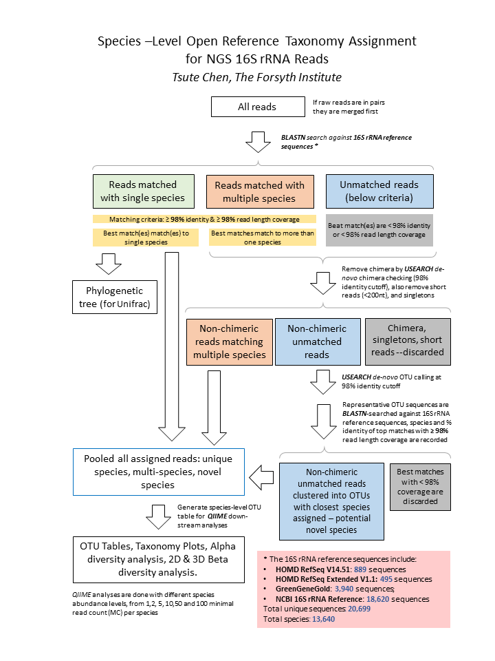
BLAST-Based Open-Reference 16S sRNA NGS
Species-Level Read Assignment Pipeline With QIIME Results
CodeCategoryMinimal read count per species (MC)
(Click for detail report)
MC1 (All)MC10MC100
ATotal reads89,66089,66089,660
BTotal assigned reads65,16665,16665,166
CAssigned reads in species with read count < MC06125,418
DAssigned reads in samples with read count < 5001,3321,3121,226
ETotal samples393939
FSamples with reads >= 500353535
GSamples with reads < 500444
HTotal assigned reads used for analysis (B-C-D)63,83463,24258,522
IReads assigned to single species56,39955,90151,621
JReads assigned to multiple species7,4137,3416,901
KReads assigned to novel species2200
LTotal number of species41822286
MNumber of single species35819271
NNumber of multi-species513015
ONumber of novel species600
PTotal unassigned reads24,49424,49424,494
QChimeric reads134134134
RReads without BLASTN hits000
SOthers: short, low quality, singletons, etc.24,36024,36024,360
1.
A=B+P=C+D+H+Q+R+S
E=F+G
B=C+D+H
H=I+J+K
L=M+N+O
P=Q+R+S
2.View all original read count by samples
3.All data can be downloaded in a compressed ZIP file ZIP file
4.All data are also available on the FTP site for 30 days
5.Please read DOCUMENTATION (pdf)
6.Preferred web browser: Google Chrome or FireFox, especially for 2D and 3D plots
7.Contact: George Chen, Email: tchen\@forsyth.org for questions